31省份新增本土37例河北33例详情公布:石家庄廊坊邢台疫情最新数据与防控政策解读 今天早上国家卫健委发布最新疫情数据。全国31个省份报告新增本土确诊病例37例。其中河北省占了33例。这个数字比前一天有所上升。河北的疫情形势引起广泛关注。(图片来源网络,侵删)河北省卫健委随后公布了详细情况。石家庄市... 王安叙2025-08-3141 阅读0 评论
成都新增病例轨迹最新通报附详细位置时间图速查风险点 疫情动态速报(图片来源网络,侵删)今天下午成都市卫健委发布最新通告,新增3例本土确诊病例。病例活动轨迹涉及5个区县,包括餐馆、商场、地铁等多处公共场所。本文整理详细时间地点,帮您快速核对风险。病例1:高新区软件园上班... 杨苡沫2025-08-3152 阅读0 评论
浙江确诊1例 最新:官方通报2024今日新增病例详情及防控提示 今天上午,浙江省卫健委发布最新疫情通报。8月30日凌晨,杭州市报告1例新冠肺炎确诊病例。这是浙江省自2024年7月以来首次出现本土病例。(图片来源网络,侵删)这名患者是32岁的张先生,家住杭州市拱墅区。他28日开始出... 刘北言2025-08-3134 阅读0 评论
黑龙江最新疫情消息实时更新:新增病例数据通报+高风险区查询+出行政策调整2024 疫情速递(图片来源网络,侵删)哈尔滨市疾控中心今晨发布数据,过去24小时全省新增本土确诊病例12例,其中哈尔滨道里区占8例,绥化市北林区报告4例。无症状感染者新增23例,主要集中在哈尔滨松北区大型农贸市场关联链条。目... 陈安芃2025-08-3149 阅读0 评论
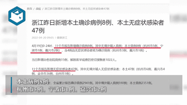
浙江昨日新增无症状感染者3例最新轨迹公布:涉及宁波温州嘉兴三地详细防疫信息 昨晚11点,省卫健委发布最新疫情通报。宁波北仑区、温州鹿城区、嘉兴南湖区各报告1例无症状感染者。三地疾控部门连夜展开流调,今天上午10点前公布了详细活动轨迹。(图片来源网络,侵删)宁波病例为32岁男性,在梅山港区从事... 李荞映2025-08-3152 阅读0 评论
任丘疫情最新消息今天新增病例轨迹全汇总:最新风险点位+24小时管控措施更新 任丘今天报告新增5例本土确诊病例。全部病例都在集中隔离点发现。市疾控中心连夜完成病毒基因测序。确认本轮疫情仍为奥密克戎BA.5.2变异株引发。与周边地区疫情高度同源。(图片来源网络,侵删)病例1是前天确诊患者的妻子。... 李皙宁2025-08-3149 阅读0 评论
北京新增肺炎5例疫情最新通报!2024北京新冠疫情实时动态及防疫措施汇总 朝阳区疾控中心上午发布消息。8月29日0-24时新增5例本土确诊病例。均为轻型病例。其中3例在集中隔离点检出。2例为社会面筛查发现。感染者住址涉及海淀区和通州区。目前所有密接人员已完成管控。(图片来源网络,侵删)全市... 刘思颖2025-08-3143 阅读0 评论
山东菏泽有没有新增病例?4月最新疫情通报+实时数据更新_菏泽今日疫情动态 最近菏泽街坊们都在打听疫情最新情况。早上买菜碰到邻居老王,他扯着嗓子问:"听说咱这儿又查出阳性了?"赶紧掏出手机刷本地公众号,发现市卫健委刚更新了数据。(图片来源网络,侵删)菏泽市疾控中心今早八点发布的通报说得很清楚... 朱颜沁2025-08-3053 阅读0 评论