裕华区邮编是多少?最新石家庄裕华区邮编查询及周边详细地址汇总 最近不少人打听裕华区的邮编。快递寄件、文件邮寄都得用上这串数字。咱们直接上干货。裕华区通用邮编是050000。不过具体到街道和小区可能略有不同。下面这份最新整理的资料应该能帮到你。(图片来源网络,侵删)槐底街道的邮编... 孟浩然2025-09-2948 阅读0 评论
广东新增病历轨迹公布:最新确诊行动范围、时间地点全地图更新,周边居民速查 白云区街坊注意!(图片来源网络,侵删)刚收到疾控中心通报。8月29日新增1例本土确诊。患者住金沙洲,在越秀区上班。现在把他的活动轨迹捋清楚。大家赶紧对照自查。关键时间点8月25日早上7点20分。患者从横沙地铁站坐6号... 张岁桉2025-09-2737 阅读0 评论
2025最新南通职业大学邮编查询及周边详细地址与交通指南 南通职业大学作为本地重点高职院校,每天都有大量师生和访客进出。最近收到不少关于邮编和交通路线的咨询,今天咱们就来个实用信息大汇总。(图片来源网络,侵删)南通职业大学主校区邮编是226007。崇川区啬园路9号这个地址可... 王砚舟2025-09-2744 阅读0 评论
上海邯郸路复旦大学周边房价、地铁10号线最新规划与学区划片全解析(2025版) 最近路过邯郸路的人会发现,复旦大学围墙外多了几块新楼盘广告牌。红底白字写着"名校零距离"旁边小字标注着每平米12万起的报价。房产中介小张站在路边发传单,他说这两个月带看量涨了三成。"家长问得最多就两件事——离复旦附中... 朱婧一2025-09-2454 阅读0 评论
邻水确诊病例最新通报:四川广安疫情轨迹全解析+防疫政策+周边风险等级更新 广安邻水疫情速报(图片来源网络,侵删)今天上午召开的疫情防控发布会上,疾控中心公布邻水县新增5例本土确诊病例。全部病例集中在鼎屏镇,均为前期密接人员筛查发现。目前累计确诊已达23例,所有患者已在广安市人民医院隔离治疗... 马希柠2025-09-2043 阅读0 评论
河北邯郸疫情最新通报:2024年6月新增病例详情、风险区调整及周边出行攻略 疫情数据速览(图片来源网络,侵删)邯郸市卫健委6月30日发布最新数据:当月累计报告本土确诊病例28例,无症状感染者63例,较5月下降12%。病例主要集中在丛台区(占总数45%),复兴区、邯山区分别占比22%和18%。... 胡芮柒2025-09-1757 阅读0 评论
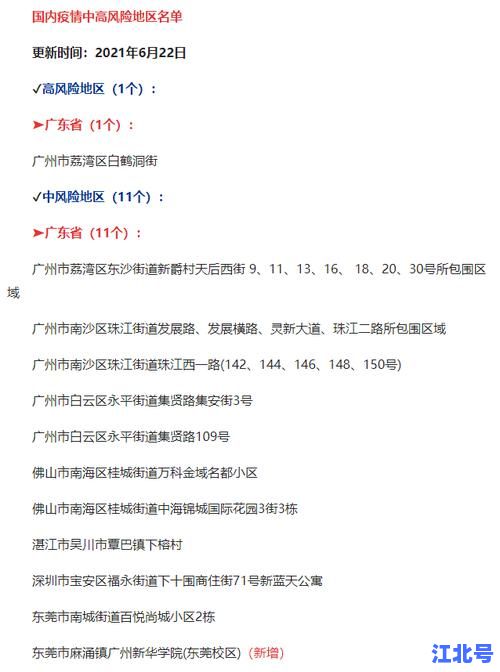
江西新增一名无症状感染者行动轨迹曝光!南昌进贤县最新疫情地图公布 周边居民速查轨迹重合 南昌市疫情防控指挥部今天下午发布紧急通告。进贤县发现1例省外输入无症状感染者。该病例系自驾返赣人员。目前已转运至定点医院隔离治疗。(图片来源网络,侵删)这名无症状感染者是8月28日凌晨2点抵达南昌西高速口的。车牌号赣... 许泽洋2025-09-1565 阅读0 评论
桥西区是哪个县的?石家庄桥西区隶属关系详解及周边县区全指南 最近不少朋友在问:"桥西区到底归哪个县管?"这事儿还真得掰扯清楚。桥西区压根儿就不属于任何县,人家是正儿八经的石家庄市主城区之一。作为石家庄最早的建成区,桥西区跟新华区、长安区、裕华区并称市内四区。(图片来源网络,侵... 邓睿哲2025-09-1343 阅读0 评论
广州摘水果农场最全攻略:周边亲子游圣地地址+季节水果时间表+免费停车 周末想带娃放电又怕人挤人?广州这些隐藏版水果农场赶紧码住!不用跑远,市区半小时车程就能实现荔枝自由、龙眼管饱,关键还免停车费。收藏这篇,一年四季都有得玩!(图片来源网络,侵删)增城仙村荔枝王国开车导航"仙村荔枝文化博... 杨桉闻2025-09-1042 阅读0 评论
长沙两例无症状感染最新轨迹公布!疾控紧急提示:岳麓区周边居民快做核酸 太阳刚晒到橘子洲头,长沙人的手机就被这条消息刷屏了。岳麓山脚下的早茶摊上,几个老街坊凑着头看同一部手机,屏幕里疾控中心的红头通知格外扎眼。(图片来源网络,侵删)凌晨三点半,长沙市疾控中心实验室的灯还亮着。检验科小王揉... 马艺澄2025-09-0650 阅读0 评论